
Organismo de Certificación de Productos (OCP)
Número de acreditación 250/25
¿Qué es un OCP?
Es una entidad independiente encargada de evaluar y comprobar si los productos fabricados o
importados cumplen con los requisitos establecidos en las Normas Oficiales Mexicanas de seguridad y
estándares de calidad correspondientes. Estos organismos son responsables de emitir certificados que
confirman la conformidad de los productos con dichos estándares.
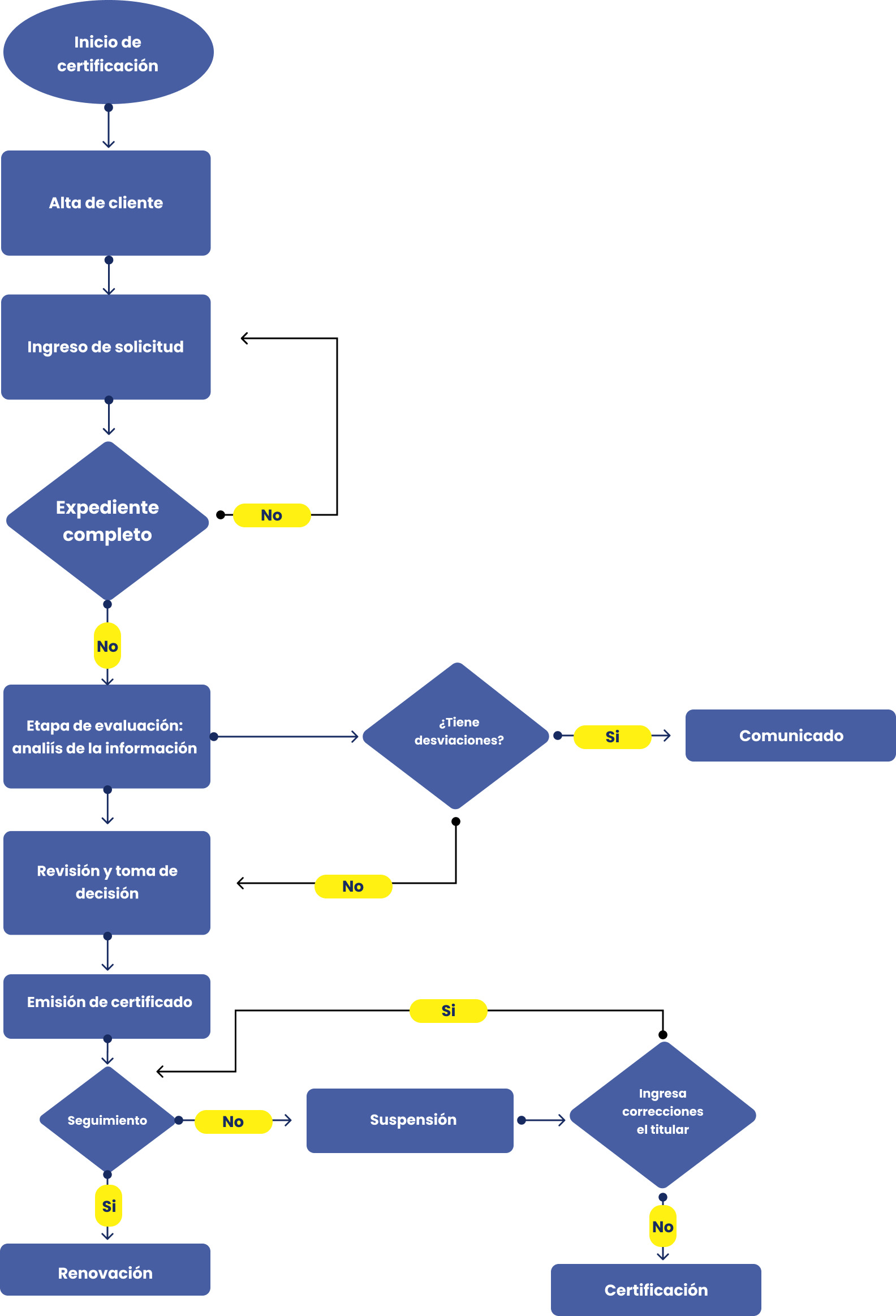
En U.V. Márquez y Moncada somos un organismo de certificación de productos, ofrecemos servicios de
manera confiable, transparente y no discriminatorios en certificación de producto de las siguientes
áreas electrónica, eléctrica, chocolate y seguridad en evaluación de la conformidad.
Requisitos para certificar tu producto
Documentos legales para celebrar contraro
Requisitos expediente para certificación
- Contrato con el OCP
- Solicitud de servicio
- Informe de laboratorio
- Diagrama eléctrico
- Manual o instructivo en español
- Imágenes del producto
Normas de seguridad
Son regulaciones técnicas que establecen los requisitos mínimos para garantizar la seguridad y calidad de los productos y servicios en México.

NOM-001-SCFI-2018
Aparatos electrónicos
Aparatos electrónicos-requisitos de seguridad y métodos de prueba

NOM-003-SCFI-2014
Productos eléctricos
Productos eléctricos-Especificaciones de seguridad

NOM-019-SCFI-1998
Procesamiento de datos
Seguridad de equipo de procesamiento de datos (Cómputo)

NOM-030-ENER-2016
Eficiencia luminosa LED
Eficacia luminosa de lámparas de diodos emisores de luz (led) integradas para iluminación general

NOM-031-ENER-2019
LED vialidades y exteriores
Eficiencia energética para luminarios con led para iluminación de vialidades y áreas exteriores públicas

NOM-032-ENER-2013
Energía en espera
Límites máximos de potencia eléctrica para equipos y aparatos que demandan energía en espera

NOM-186-SSA1/SCFI-2013
Chocolate
Cacao, chocolate y productos similares, y derivados del cacao. Especificaciones sanitarias

NOM-225-SCFI-2019
Sartenes
Artículos de uso doméstico-Utensilios con recubrimiento antiadherente para la cocción de alimentos
Servicios OCP
Los servicios de Organismo de Certificación son los siguientes:

Certificación NOM

Agrupación de Familias

Carta validación de muestras aduana

Dictamen de equipos especializados

Carta justificación técnica

Ampliación de titularidad

Ampliaciones (cuando lo permita la NOM)
